首页
home
荣耀体育手机注册
about us
企业形象
PRODUCT
新闻动态
NEWS
服务项目
service
人才招聘
jobs
荣耀体育(中国)
contact us
在线留言
Online Message
新闻动态
· 公司新闻
· 行业新闻
400-6122-699
地址: 湖北省武汉市青山区(化工区)八吉府街道建设村钱家湾102号
您现在的位置 :
首页
>
新闻动态
> 公司新闻
公司新闻
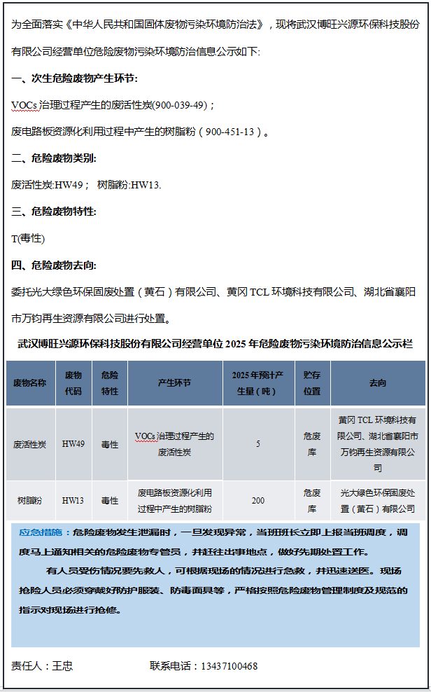
危险废物污染防治责任信息公示
修改时间:2025-10-24 01:38:02 浏览次数:201次
上一条:
危险废物污染防治责任信息公示
下一条:
2025年第二季度的环境信息公开表
中欧网页版
|
平博网页版
|
AITIYU·爱体育(中国)官方网站
|
中欧平台
|
中欧手机官方网站入口
|
平博手机官方网站_平博(中国)
|
爱体育官方端网站登录入口
|
中欧官方网站_中欧(中国)
|
多宝在线登录
|